| Circuit Diagram |
| Driver Power Window Switch |


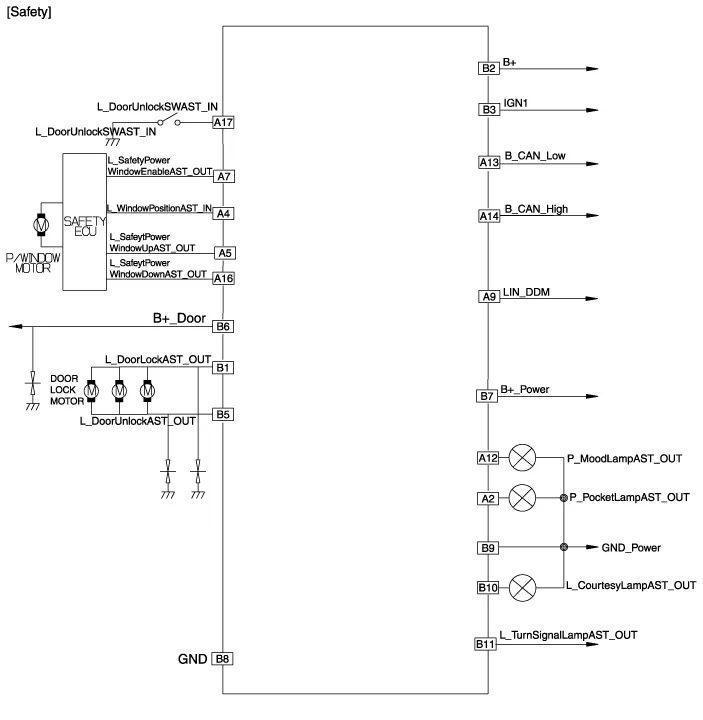
| Assist Power Window Switch |

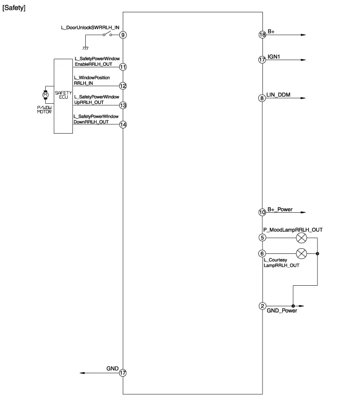
| Rear Power Window Switch |


Components Driver Power Window Switch Assist Power Window Switch Rear Power Window Switch
Inspection Diagnosis With GDS 1. In the body electrical system, failure can be quickly diagnosed by using the vehicle diagnostic system (GDS). (1) Self diagnosis : Checking failure and code number (DTC) (2) Current data : Checking the system input/output data state (3) Actuation test : Checking the system operation condition (4) Additional function : Controlling other features including system option setting and zero point adjustment 2.
Inspection 1. Turn the ignition switch OFF. 2. Disconnect the temperature control actuator connector. 3. Verify that the temperature control actuator operates to the warm (Driver's side) or cool (Passenger's side) position when connecting 12V to terminal 3 and grounding terminal 4.
Inspection 1. Turn the ignition switch OFF. 2. Disconnect the intake actuator connector. 3. Verify that the intake actuator operates to the fresh position when connecting 12V to terminal 3 and grounding terminal 4. Verify that the intake actuator operates to the recirculation position when connected in reverse.